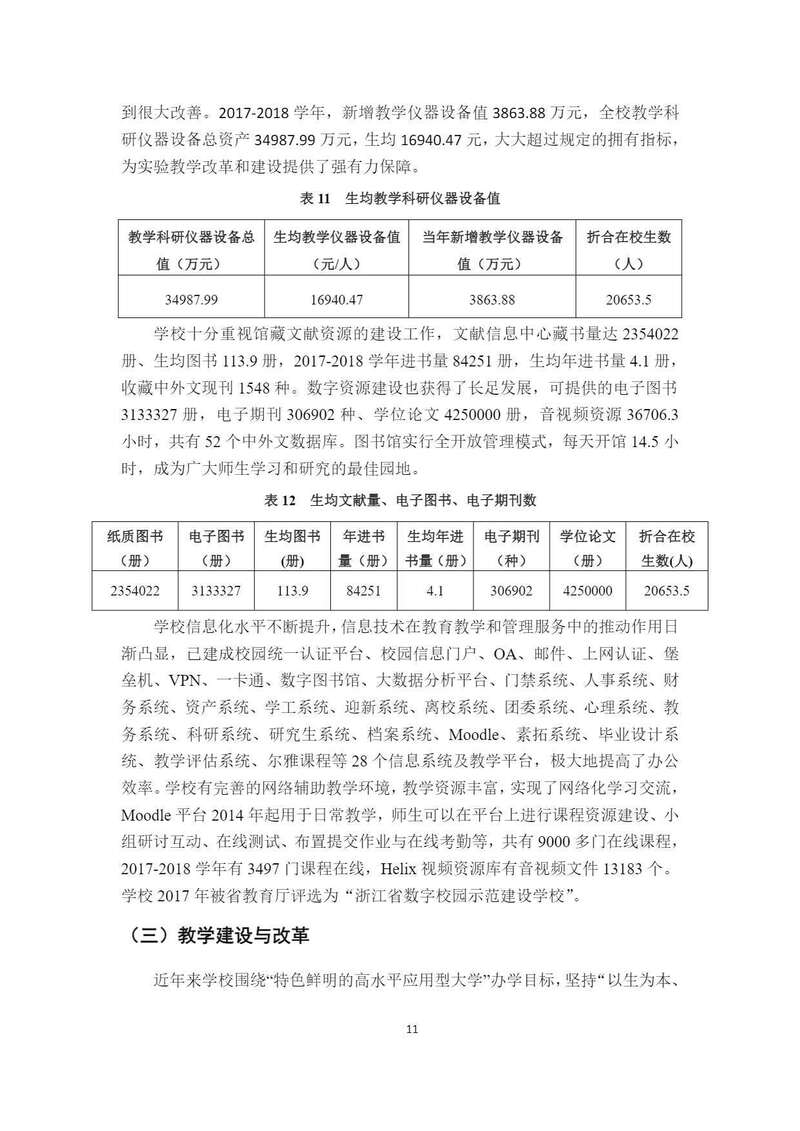
9428cn太阳集团古天乐2017-2018学年本科教学质量报告

发稿时间:2022-09-29浏览次数:109